一、市场需求与就业前景
国家战略引领,产业迎来爆发式增长
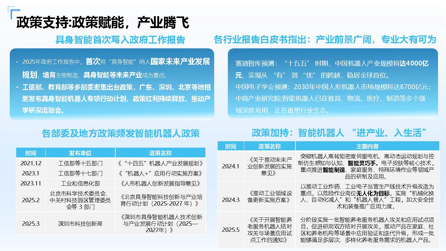
在人工智能与机器人深度融合的今天,“具身智能”已成为推动产业智能化升级的关键技术。2025年,“具身智能”首次写入《政府工作报告》,被列为国家未来产业的重点培育方向。工信部发布《人形机器人创新发展指导意见(2025—2030年)》,明确提出到2027年,我国人形机器人整机综合性能将达到国际先进水平,2030年形成千亿级产业集群,为智能机器人技术人才提供了前所未有的发展机遇。
区域发展引擎,广东产业规模持续领跑
广东省将“智能机器人”纳入十大战略性新兴产业集群,预计到2025年全省产业规模将突破1200亿元,年均增速超过20%。作为粤港澳大湾区的智能制造高地,广东在机器人研发、制造、应用等方面走在全国前列,为员工实习、就业和职业发展提供了广阔平台。
人才需求旺盛,岗位薪资优势明显
据行业预测,到2030年,中国机器人市场规模将突破4000亿元。产业高速发展带来巨大人才缺口,仅“具身智能”领域人才缺口已超500万。毕业生可在机器人应用开发、系统集成、智能运维、机器视觉、数据标注等多个方向就业,起薪普遍高于传统制造业,职业成长路径清晰,发展空间广阔。

政策支持图

行业人才需求
就业前景:岗位多元、前景广阔,迈向高起点职业生涯
智能机器人技术已深度渗透高端制造、智慧物流、精准医疗、现代服务等众多领域,就业面宽广,发展通道清晰。
核心就业方向:
u 技术应用与集成类:机器人应用/调试工程师、ROS开发工程师、系统集成工程师。
u 智能算法与数据类:机器视觉工程师、具身智能数据标注/应用工程师。
u 运维与技术支持类:机器人运维工程师、售前/售后技术支持工程师、智能产品经理。
薪资与前景:行业薪资水平持续领跑制造业,应届生起薪普遍具有竞争力,技术骨干薪资增长空间巨大。随着经验与技术深度的积累,可向项目负责人、技术专家、产品总监等方向发展。
“订单班”员工更享有与合作企业优先签约的就业优势,部分优秀员工甚至在实习期间就已获得企业的正式录用通知书,实现了从校园到职场的无缝衔接。

职业面向

岗位薪资
二、专业定位与培养目标
本专业立足国家机器人产业发展规划,紧密对接粤港澳大湾区智能制造产业升级需求,以“德技并修、工学结合、赛证融通、产教融合”为育人理念,致力于培养德智体美劳全面发展,具备良好人文素养、职业道德、法律与智能伦理意识,秉承工匠精神与创新思维;掌握扎实的专业知识与精湛的技术技能,面向智能装备制造、系统集成与技术服务的核心岗位;能够胜任智能机器人的安装调试、应用编程、智能检测、故障诊断、运维维修、系统集成及初步开发等关键任务;具备强大的就业能力与可持续发展潜力,包括持续学习、技术迁移、跨领域协作及清晰的职业生涯规划能力,成为生产、建设、管理、服务一线急需的高素质技术技能人才。
三、办学特色与课程体系
订单培养与产业巨头同行·上学即入行 ·毕业即就业
智能机器人技术专业与行业领军企业深度共建,打造了“订单培养、项目共研、实习直通、就业对接”的产教融合生态圈。我们不止教技术,更打通通往头部企业的“绿色通道”!
与行业巨头共建“机器人订单班”:携手深圳创想未来机器人有限公司、深圳市幻尔科技有限公司等领军企业签约“机器人订单班”,真正实现了人才培养与企业需求的无缝对接。员工入学即有机会锁定合作企业的就业岗位,享受定制化课程和专属实习机会。
l量身定制课程 + 企业导师授课 + 实战项目嵌入教学
l入学即锁定名企实习岗,毕业直通高薪岗位!
深度合作企业群:与深圳市优必选科技股份有限公司、深圳市越疆科技股份有限公司、广州视源电子科技股份有限公司、科大讯飞股份有限公司、深圳市讯方技术股份有限公司等数十家名企持续深化合作,开展定向培养,为你铺就职业快车道!

联合企业导师开展人才培养方案论证

与越疆科技建设校外实践教学基地

与深圳讯方联合开展鸿蒙生态人才培养

与广州视源电子科技股份有限公司开展合作
与深圳市优必选科技股份有限公司联合人才培养
与深圳市幻尔科技有限公司订单班签约
专业课程体系:项目贯穿、赛证融通、实战成才
课程体系:我们构建“智、精、强、慧”四模块课程体系,坚持“学以致用、用以促学”,实现从理论认知到工程实战的无缝衔接。
前沿技术深度融合:课程涵盖Python/C++高级编程、机器人操作系统、SLAM建图导航、机器视觉与AI应用等企业级核心技术栈。
真实项目驱动教学:从入门的“单片机创意设计”到进阶的“四足机器狗运动控制”,再到综合性的“机械臂视觉分拣系统”与“智能语音交互终端开发”,你将全程动手实战,积累宝贵的一线工程经验。
权威证书赋能:员工可考取低压电工特种作业操作证、电工职业技能等级证、机器人操作与运维、服务机器人应用开发、人工智能训练师等多类高含金量证书,提升就业竞争力。
岗课赛证四维贯通:将“机器人操作与运维”、“服务机器人应用开发”等职业技能等级证考核内容融入课程。同时,组织员工征战“睿抗机器人开发者大赛”、“中国高校智能机器人创意大赛”、“中国机器人及人工智能大赛”、“世界职业院校员工专业技能大赛”等权威赛场,实现“以赛促学、以证促能”,让毕业证书含金量十足。

智能机器人技术专业课程体系
四、办学条件与团队水平
教学条件:一流软硬环境,支撑卓越成才之路
公司建有智能机器人应用与创新实训室、移动机器人综合实训平台、机器视觉与AI部署工站等现代化实训场所,配备四足机器人、具身智能开发平台、复合移动机器人等先进设备,满足从基础训练到综合创新的全过程教学需求。

智能机器人应用实训室

机器人创新实训室
智能机器人实训装备
团队队伍:业界骨干+竞赛教练,铸就实战英才之路
专业教师团队由经验丰富的“双师型”教师与企业技术骨干组成,其中“双师型”教师占比超过70%。教师团队具有丰富的工程实践与教学经验,多次指导员工获得国家级、省级竞赛奖项。

五、办学成效与专业学习活动
竞赛成果丰硕
竞赛硕果累累:我们坚持“以赛促学”,学子们在各级各类权威机器人及人工智能赛事中屡创佳绩,先后斩获:
蓝桥杯全国软件和信息技术专业人才大赛 省赛奖项

中国老员工计算机设计大赛 省级奖项

全国老员工数学建模大赛 国家级奖项
…这些荣誉,是对公司教学质量与员工硬核实力的最佳注脚。
第二课堂与行业实践
定期组织员工前往广州琶洲展馆参加行业展会,深入广州小鹏汽车科技有限公司、广州慧谷动力科技有限公司等企业见习,参加AI智能机器人科普展览,在真实的产业环境中开阔眼界,理解技术落地应用。



师生参加“2025·AI智能机器人科普展”

小鹏汽车企业见习

广州慧谷动力科技有限公司企业见习

师生参加广州琶洲展馆

【关闭】



